Reviews

  • Methods for mapping 3D chromosome architecture

    How chromosomes are positioned and folded within the nucleus has implications for gene regulation. In this Review, Kempfer and Pombo describe and evaluate methods for studying chromosome architecture and outline the insights they are providing about nuclear organization.

  • Control of DNA replication timing in the 3D genome

    Different genomic regions are replicated at different times during the S stage of the jail cell cycle, forming early- and late-replicating domains that occupy different locations in the nucleus. The recent identification of specific DNA sequences and long not-coding RNAs that regulate Deoxyribonucleic acid replication timing is providing key insights into the roles of replication timing and into timing and 3D organization.

    • Claire Marchal
    • Jiao Sima
    • David M. Gilbert
  • The role of 3D genome system in development and cell differentiation

    The 3D organization of the genome is crucial for gametogenesis, embryogenesis and cell differentiation through its modulation of transcription, Dna replication and prison cell segmentation. Recent studies have highlighted the roles of 3D chromatin dynamics, such as the formation of enhancer–promoter interactions in mammalian development.

    • Hui Zheng
    • Wei Xie
  • Long-range enhancer–promoter contacts in cistron expression command

    For appropriate control of gene expression, enhancers must communicate with the right target genes at the right time, typically over big genomic distances. In this Review, Schoenfelder and Fraser discuss our latest understanding of long-range enhancer–promoter crosstalk, including target-gene specificity, interaction dynamics, protein and RNA architects of interactions, roles of 3D genome organization and the pathological consequences of regulatory rewiring.

    • Stefan Schoenfelder
    • Peter Fraser
  • The role of transcription in shaping the spatial arrangement of the genome

    Genome organisation can regulate gene expression, but tin gene expression regulate genome organization? Contempo studies reveal that, although not required for college-level genome system, transcription has a role in the formation and stabilization of genomic subdomains and enhancer–promoter interactions.

    • Bas van Steensel
    • Eileen E. M. Furlong
  • Organizational principles of 3D genome architecture

    High-resolution studies of chromosome conformation are revealing that the 3D genome is organized into smaller structural features than was previously supposed and is primarily composed of compartmental domains and CTCF loops. In this Perspectives article Rowley and Corces describe the latest views on the organizational drivers and principles of the 3D genome, and the coaction betwixt genome activeness and organization.

    • M. Jordan Rowley
    • Victor G. Corces
  • Regulation of genome organization and gene expression by nuclear mechanotransduction

    Mechanical cues from the microenvironment can be efficiently transmitted to the nucleus to engage in the regulation of genome organization and gene expression. Recent technological and theoretical progress sheds new light on the relationships between cell mechanics, nuclear and chromosomal architecture and gene transcription.

    • Caroline Uhler
    • G. V. Shivashankar
  • Three-dimensional chromatin packing and positioning of establish genomes

    This Review summarizes our understanding of plant chromatin organization and positioning beyond the nucleosomal level, avant-garde by up-to-appointment chromatin conformation capture methods and visualization techniques, besides as discusses future directions.

    • Ezgi Süheyla Doğan
    • Chang Liu
  • Genome-wide mapping and analysis of chromosome architecture

    The three-dimensional (3D) organization of eukaryote chromosomes regulates genome function and nuclear processes such as Deoxyribonucleic acid replication, transcription and DNA-damage repair. Experimental and computational methodologies for 3D genome assay have been rapidly expanding, with a focus on high-throughput chromatin conformation capture techniques and on data assay.

    • Anthony D. Schmitt
    • Ming Hu
    • Bing Ren
  • Structural variation in the 3D genome

    Recent studies bear witness that structural variation tin modify the genome compages, leading to changes in the regulation of cistron expression that cause disease. The authors review the function of genetic structural variation in illness and the pathogenic potential of changes to the 3D genome.

    • Malte Spielmann
    • Darío G. Lupiáñez
    • Stefan Mundlos
  • The 4D nucleome project

    In this Perspective, Job Dekker et al. outline the goals and strategies of the 4D Nucleome Network, a consortium of researchers that aims to map the spatial organization and dynamics of the human and mouse genomes to gain insight into the structure and biological functions of the nucleus.

    • Task Dekker
    • Andrew South. Belmont
    • the 4D Nucleome Network

    Perspective Nature

  • Long non-coding RNAs: spatial amplifiers that control nuclear structure and gene expression

    Mechanistic insights are emerging into how long not-coding RNAs (lncRNAs) regulate gene expression by coordinating regulatory proteins, localizing to genomic loci and shaping nuclear system. Interestingly, lncRNAs can perform functions that cannot be carried out by DNA elements or proteins solitary, such as amplifying regulatory signals in the nucleus.

    • Jesse M. Engreitz
    • Noah Ollikainen
    • Mitchell Guttman
  • The 10 chromosome in space

    3-dimensional genome organisation can shape gene expression past facilitating interactions between regulatory elements. The authors review the process of Ten-chromosome inactivation with a focus on chromatin system and subnuclear localization of the active and inactive Ten chromosomes, besides every bit the potential roles of long non-coding RNAs.

    • Teddy Jégu
    • Eric Aeby
    • Jeannie T. Lee
  • Regulation of disease-associated gene expression in the 3D genome

    Mutations in not-coding parts of the genome tin cause disease. Technological advances are providing unprecedented item on genome system and folding, and accept revealed that enhancer–target gene coupling is spatially restricted, as it occurs within topologically associated domains (TADs), and that disrupting such arrangement can lead to affliction-associated cistron dysregulation.

    • Peter Hugo Lodewijk Krijger
    • Wouter de Laat
  • Mapping the 3D genome: Aiming for consilience

    Job Dekker asserts that cases in which data from microscopy- and 3C-based methods announced discordant about genome organisation will provide opportunities to amend our models of chromatin folding.

    • Chore Dekker
  • 3-dimensional genome architecture: players and mechanisms

    Genome-wide mapping of chromatin contacts reveals the structural and organizational changes that the metazoan genome undergoes during cell differentiation. These changes involve entire chromosomes, which are influenced by contacts with nuclear structures such equally the lamina, and local interactions mediated by transcription factors and chromatin looping.

    • Ana Pombo
    • Niall Dillon
  • Organization and function of the 3D genome

    In this article the authors review current noesis on chromatin architecture and the molecular mechanisms that underlie information technology. They discuss how three-dimensional (3D) organization of chromatin relates to gene expression, development and affliction, and consider its effect on genome evolution.

    • Boyan Bonev
    • Giacomo Cavalli
  • Chromatin regulation at the frontier of synthetic biology

    Synthetic biology approaches to characterize gene regulation have largely used transcription gene circuits in bacteria. However, the multilayered regulation of genes by chromatin in eukaryotes provides opportunities for more sophisticated control of gene expression. This Review describes diverse approaches for engineering eukaryotic chromatin states, the insights gained into physiological gene regulation principles, and the broad potential applications throughout biomedical research and industry.

    • Albert J. Keung
    • J. Keith Joung
    • James J. Collins
  • The furnishings of chromatin system on variation in mutation rates in the genome

    The evolution of genes is influenced by regional variation in mutation rates (RViMR). Chromatin organization affects RViMR, although the correlation between chromatin state and mutation types and rates is complex. This Review describes recent research on RViMR and chromatin organisation, and the emerging findings from investigations of both germline and somatic mutations.

    • Kateryna D. Makova
    • Ross C. Hardison
  • Spatial genome system and cognition

    Promoter–enhancer loopings and other features of the 3D genome are dynamically regulated in the encephalon. In this Review, Akbarian and colleagues discuss how neuronal and glial gene expression is governed past the 3D genome, with implications for cognition and neuropsychiatric disease.

    • Prashanth Rajarajan
    • Sergio Espeso Gil
    • Schahram Akbarian

Research & Methods

  • Capture Hi-C identifies putative target genes at 33 breast cancer risk loci

    Take chances loci for breast cancer take been identified by genome-wide association studies. Here, the authors use Capture Hi-C to identify 110 putative target genes at 33 loci and assessed associations of gene expression, SNP genotype, and survival, providing prove of mechanisms that may influence the prognosis and risk of breast cancer.

    • Joseph S. Baxter
    • Olivia C. Leavy
    • Olivia Fletcher
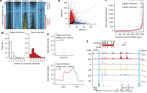
  • Dissecting super-enhancer hierarchy based on chromatin interactions

    Super-enhancers (SEs) are important regulatory elements for factor expression, just their intrinsic properties remain poorly understood. Here the authors analyse Howdy-C and Flake-seq data and find that a meaning fraction of SEs are hierarchically organized, containing both hub and not-hub enhancers.

    • Jialiang Huang
    • Kailong Li
    • Guo-Cheng Yuan
  • Nuclear topology modulates the mutational landscapes of cancer genomes

    Genome-wide analyses of somatic mutations across six cancer types show that mutation frequencies differ between chromosomal regions located at the nuclear cadre versus the periphery, and thus mutational patterns are influenced by nuclear architecture.

    • Kyle Due south Smith
    • Lin L Liu
    • Subhajyoti De
  • Two independent modes of chromatin organization revealed by cohesin removal

    The nuclear organization of interphase chromosomes is thought to be mediated by architectural protein complexes such as CTCF and cohesin, which are found at loops and at the boundaries of topological domains (TADs). Even so, experimental depletion of these proteins has shown limited affect on chromosome organization. Here, Francois Spitz and colleagues perform an inducible deletion of the cohesin-loading factor Nipbl in liver cells in mice. They find that depletion of chromosome-associated cohesin leads to the loss of TADs and TAD-associated loops, but segregation of the genome into compartments is preserved and transcription is afflicted only at a subset of genes. The disappearance of TADs unmasks a finer compartment structure that reflects local transcriptional activity. Genome organization therefore seems to result from two distinct mechanisms with different requirements for cohesin.

    • Wibke Schwarzer
    • Nezar Abdennur
    • Francois Spitz

    Commodity Nature

  • High-resolution TADs reveal DNA sequences underlying genome organization in flies

    Although topologically associating domains (TADs) have been extensively investigated, it is not clear to what extent DNA sequence contributes to their formation. Here the authors develop software to identify high-resolution TAD boundaries and reveal their human relationship to underlying DNA motifs.

    • Fidel Ramírez
    • Vivek Bhardwaj
    • Thomas Manke
  • Enhancer connectome in primary human being cells identifies target genes of affliction-associated Deoxyribonucleic acid elements

    High-resolution contact maps of agile enhancers and target genes generated by H3K27ac HiChIP in primary human cells provide rational guides to link noncoding disease-associated risk variants to candidate causal genes. Genes are validated past CRISPR activation and interference at connected enhancers and eQTL analysis, leading to a fourfold increase in the number of potential target genes for autoimmune and cardiovascular diseases.

    • Maxwell R Mumbach
    • Ansuman T Satpathy
    • Howard Y Chang
  • Manipulation of nuclear compages through CRISPR-mediated chromosomal looping

    Chromatin looping plays an important role in gene regulation and the power to dispense loops would help in agreement how this occurs. Here the authors present CLOuD9, a arrangement that uses dimerized Cas9 complexes to selectively and reversibly establish chromatin loops.

    • Stefanie L. Morgan
    • Natasha C. Mariano
    • Kevin C. Wang
  • Allelic reprogramming of 3D chromatin architecture during early mammalian evolution

    In mammals, chromatin undergoes reorganization afterwards fertilization, simply little is known about the molecular footing for reprogramming of college-order chromatin structure. Here, Wei Xie and colleagues have developed a depression-input Hi-C approach, which they apply to examine chromatin organization in mouse oocytes and preimplantation embryos. They find that chromatin has markedly reduced college-order structure for both parental genomes afterwards fertilization. Topological associated domain boundaries and chromatin compartments starting time to sally in zygotes only the subsequent maturation of iii-dimensional chromatin architecture is surprisingly slow.

    • Zhenhai Du
    • Hui Zheng
    • Wei Xie

    Letter Nature

  • PAR-TERRA directs homologous sex chromosome pairing

    New analyses reveal that TERRA transcripts arising from the subtelomeric pseudoautosomal (PAR) region of sex chromosomes nucleate pairing of X alleles in mouse ES cells.

    • Hsueh-Ping Chu
    • John E Froberg
    • Jeannie T Lee
  • Jail cell-cycle dynamics of chromosomal arrangement at single-prison cell resolution

    Eukaryotic chromosomes undergo a bike of compaction and decondensation during the cell bicycle. Here, Peter Fraser and colleagues take adult an improved single-jail cell Hi-C method to characterize the 3D organization of chromosomes through the cell bicycle in thousands of individual mouse embryonic stalk cells. They find that chromosomal compartments, topological-associated domains and loops are each governed past distinct dynamics and reveal a continuum of dynamic chromosomal structural features throughout the prison cell cycle. The results will be a new point of reference for interpreting chromosome conformation Hello-C maps.

    • Takashi Nagano
    • Yaniv Lubling
    • Amos Tanay

    Commodity Nature

  • Comparison of computational methods for Hi-C data analysis

    Half dozen tools to telephone call chromatin interactions and 7 tools for topologically associating domain calling are systematically compared with real and faux data. The strengths and weaknesses of each tool are discussed.

    • Mattia Forcato
    • Chiara Nicoletti
    • Silvio Bicciato
  • Cohesin is positioned in mammalian genomes by transcription, CTCF and Wapl

    Cohesin and CTCF are known to spatially organize mammalian genomes into chromatin loops and topologically associated domains. CTCF binds to specific Dna sequences, but it is unclear how cohesin is recruited to these sites. Here, Jan-Michael Peters and colleagues show that the distribution of cohesin in the mouse genome depends on CTCF, transcription and the cohesin-release cistron Wapl. In the absenteeism of CTCF, cohesin accumulates at the transcription commencement sites of agile genes, which are bound by the cohesion-loading complex. In the absence of both CTCF and Wapl, cohesin accumulates at the three′ end of active genes. The authors propose that cohesin is loaded onto DNA at sites that are distinct from its final binding sites and can be translocated past transcription until it either encounters CTCF bound to DNA or is released by Wapl. A machinery of transcription-mediated cohesin translocation could let the extrusion of chromatin loops.

    • Georg A. Busslinger
    • Roman R. Stocsits
    • January-Michael Peters

    Letter Nature

  • Single-nucleus Hi-C reveals unique chromatin reorganization at oocyte-to-zygote transition

    Information technology has been difficult to investigate chromosome organization in early embryos with genomic techniques owing to the paucity of cellular material. Hither, Kikuë Tachibana-Konwalski and colleagues have adult a single-nucleus Hello-C protocol, which they utilize to investigate chromatin organization during the developmental transition from oocytes to zygotes in mice. They discover that chromatin architecture is singled-out in the paternal and maternal pronuclei inside a single-cell zygote. Zygotic maternal nuclei contain topological domains and loops but no A–B compartments, whereas compartments can be observed in paternal nuclei. Clusters of contacts are variable between individual cells and practice not always match topological domains across populations. The authors propose that the arrangement of zygotic maternal chromatin represents a transition country towards that of totipotent cells.

    • Ilya Chiliad. Flyamer
    • Johanna Gassler
    • Kikuë Tachibana-Konwalski

    Letter Nature

  • 3D structures of individual mammalian genomes studied past single-prison cell Hi-C

    To sympathize how chromosomes are folded and organized in the nucleus, researchers have taken reward of microscopy and molecular techniques based on chromosome conformation capture, such as Hi-C. In this paper, Ernest Laue and colleagues describe a novel approach in which they outset image and then utilise a single-cell How-do-you-do-C protocol to individual haploid mouse embryonic stem cells in the G1 phase of the cell bike. This high-resolution approach allowed the authors to examine how the topological domains and looping of chromosomes vary from cell to cell, at a scale of less than 100 kilobases, and to validate the chromosome structures past imaging.

    • Tim J. Stevens
    • David Lando
    • Ernest D. Laue

    Commodity Nature

  • Complex multi-enhancer contacts captured by genome architecture mapping

    Our understanding of the three-dimensional arrangement of the genome in the nucleus has improved dramatically equally a result of both developments in microscopy and molecular methods based on chromatin conformation capture (3C). Here, Ana Pombo and colleagues present a novel method of measuring chromatin contacts, called genome architecture mapping (GAM). GAM involves sequencing Dna from a large collection of thin nuclear cryosections and, unlike 3C methods, does not require ligation to capture contacts in an unbiased manner. It overcomes some of the limitations of 3C-based methods and reveals abundant 3-way contacts beyond the genome.

    • Robert A. Beagrie
    • Antonio Scialdone
    • Ana Pombo

    Article Nature

  • Massively multiplex single-jail cell Howdy-C

    Single-prison cell combinatorial indexed Hi-C (sciHi-C) is a streamlined protocol for generating thousands of high-quality single-prison cell chromosome conformation information sets that resemble bulk Hi-C data in aggregate.

    • Vijay Ramani
    • Xinxian Deng
    • Jay Shendure
  • Capturing pairwise and multi-way chromosomal conformations using chromosomal walks

    Chromosomes must be folded efficiently in the nucleus to allow firmness and to regulate admission to DNA. Analytical methods used to examine chromosomal structures accept included chromosome conformation capture techniques, which detect pairwise spatial proximity between genomic loci. Hither, Amos Tanay and colleagues develop a chromosome conformation capture sequencing method that uses chromosomal walks (C-walks) to link multiple genomic loci together into three-dimensional proximity chains. Applying the technique to mammalian cells, the authors show that chromosomal territories and topological domains (TADs) are part of a nested hierarchical fold structure and they narrate the chromosomal conformation effectually active and inactive genes. These findings add together to our agreement of how higher order chromosomal structures participate in genome regulation.

    • Pedro Olivares-Chauvet
    • Zohar Mukamel
    • Amos Tanay

    Alphabetic character Nature

  • Chromosome conformation elucidates regulatory relationships in developing human brain

    Chromatin is organized into hierarchical 3-dimensional structures that are thought to have a role in gene regulation past defining the functional units within which cis-regulatory elements collaborate with their target genes. Here, Daniel Geschwind and colleagues use the Hi-C technique to generate loftier-resolution 3-dimensional maps of chromatin contacts in human developing brain. By integrating the How-do-you-do-C maps with other datasets they identify novel enhancer–promoter contacts, many of which are associated with human cerebral function. They also integrate these chromatin contact maps with not-coding variants identified in schizophrenia genome-wide association studies to propose novel candidate adventure genes and pathways for schizophrenia.

    • Hyejung Won
    • Luis de la Torre-Ubieta
    • Daniel H. Geschwind

    Letter Nature

  • Germination of new chromatin domains determines pathogenicity of genomic duplications

    SOX9 is a developmental transcription cistron with functions in chondrocyte differentiation and male sexual activity determination, and genomic duplications in the SOX9 locus have been linked to various man diseases. Stefan Mundlos and colleagues use chromosome conformation capture techniques to await at the event of such duplications on the chromatin partitioning units termed topologically associated domains (TADs) that environs the mouse Sox9 locus. They observe that although TADs are stable genomic regulatory units, they can exist rearranged by structural genomic variations to create novel chromatin regulatory domains. Duplications are more often than not thought to confer their phenotypic consequence through an increase in gene dosage, just these results show how duplications tin can also affect college order chromatin structure.

    • Martin Franke
    • Daniel M. Ibrahim
    • Stefan Mundlos
  • Structural organisation of the inactive X chromosome in the mouse

    During female development, X-chromosome inactivation is triggered by upregulation of the non-coding Xist RNA from 1 of the ii X chromosomes. Chromosome conformation capture approaches have shown a loss of local construction on the inactive X (Xi) and germination of large mega-domains, separated by a region containing the DXZ4 macrosatellite. These authors investigate the construction, chromatin accessibility and expression status of the mouse 11 using allele-specific Hi-C, ATAC–seq and RNA–seq in embryonic stem cells and neural progenitor cells (NPCs). The 11 in NPCs lacks topologically associating domains (TADs) except around genes that escape X-chromosome inactivation, suggesting that TAD germination is driven by gene activity. The DXZ4-containing region and Xist shape the mega-domain construction of the 11.

    • Luca Giorgetti
    • Bryan R. Lajoie
    • Task Dekker

    Alphabetic character Nature

  • Super-resolution imaging reveals distinct chromatin folding for dissimilar epigenetic states

    How chromatin is folded in the nucleus has important implications for many biological processes, from the regulation of gene expression to Dna replication. Here Xiaowei Zhuang and colleagues use super-resolution imaging to directly observe the arrangement of Drosophila chromatin at a scale spanning the sizes of individual genes and gene regulatory domains. They observe that transcriptionally active, inactive, and Polycomb-repressed chromatin states each accept a distinct spatial organization. Transcriptionally inactive chromatin resembles the fractal globule state of a polymer, whereas Polycomb domains accept a unique compact arrangement and spatial isolation from other domains, explaining why gene expression is so strongly repressed in this state.

    • Alistair N. Boettiger
    • Bogdan Bintu
    • Xiaowei Zhuang

    Letter Nature

  • Insulator dysfunction and oncogene activation in IDH mutant gliomas

    Cancer genome sequencing studies take identified recurrent IDH mutations in brain tumours and other cancers. IDH mutant gliomas take altered Deoxyribonucleic acid methylation landscapes, such every bit hypermethylation of CpG island promoters. Here, Brad Bernstein and colleagues show that the furnishings of IDH1 mutation in gliomas are not limited to CpG islands, and the binding sites of the methylation-sensitive insulator CTCF are also hypermethylated. Disruption of a CTCF boundary near the glioma oncogene PDGFRA allows a constitutive enhancer to aberrantly contact and activate it. IDH mutations can therefore promote gliomagenesis by disrupting chromosomal topology and allowing aberrant gene regulatory interactions.

    • William A. Flavahan
    • Yotam Drier
    • Bradley E. Bernstein

    Letter Nature

  • Condensin-driven remodelling of X chromosome topology during dosage compensation

    Dosage bounty in the roundworm Caenorhabditis elegans is a good model for agreement the office of three-dimensional chromosome organization in regulating gene expression. Here, Barbara Meyer and colleagues use genome-wide chromosome conformation capture techniques in wild-type Twenty hermaphrodite embryos and those lacking the dosage compensation complex (DCC), to obtain three-dimensional maps of the C. elegans genome. The DCC remodels hermaphrodite Ten chromosomes into a spatial conformation of topologically associating domains that is singled-out from that on autosomes.

    • Emily Crane
    • Qian Bian
    • Barbara J. Meyer
  • The genomic landscape of balanced cytogenetic abnormalities associated with human congenital anomalies

    Michael Talkowski and colleagues analyze balanced chromosomal abnormalities in 273 individuals by whole-genome sequencing. Their findings suggest that sequence-level resolution improves prediction of clinical outcomes for balanced rearrangements and provides insight into pathogenic mechanisms such equally contradistinct factor regulation due to changes in chromosome topology.

    • Claire Redin
    • Harrison Brand
    • Michael E Talkowski
  • Enhancer–promoter interactions are encoded by circuitous genomic signatures on looping chromatin

    Sean Whalen and colleagues present a computational method, TargetFinder, for reconstructing three-dimensional regulatory landscapes using 1-dimensional genomic features. TargetFinder identifies the minimal gear up of features necessary to predict individual interacting enhancer–promoter pairs and accurately distinguishes them from non-interacting pairs.

    • Sean Whalen
    • Rebecca M Truty
    • Katherine S Pollard
  • Polycomb repressive complex PRC1 spatially constrains the mouse embryonic stem cell genome

    Sarah Elderkin and colleagues show that PRC1 acts equally a primary regulator of genome architecture in mouse embryonic stalk cells past organizing genes in 3-dimensional interaction networks. They discover that the strongest spatial network is equanimous of the four Hox clusters and primal early developmental transcription gene genes, and they propose that selective release of genes from this spatial network underlies jail cell fate specification during embryonic development.

    • Stefan Schoenfelder
    • Robert Sugar
    • Sarah Elderkin
  • Mapping long-range promoter contacts in human being cells with high-resolution capture Hi-C

    Nicholas Luscombe, Cameron Osborne and colleagues report the apply of Capture Hello-C (CHi-C) to detect the long-range interactions of nigh 22,000 promoters in ii human cell types. They plant that transcriptionally inactive genes interact with previously uncharacterized elements that may act as long-range silencers.

    • Borbala Mifsud
    • Filipe Tavares-Cadete
    • Cameron S Osborne
  • Genetic dissection of the α-globin super-enhancer in vivo

    Douglas Higgs and colleagues functionally exam the α-globin super-enhancer in mice past genetically deleting its constituent enhancers. They find that the individual regulatory elements seem to act independently and in an additive way with respect to hematological phenotype, cistron expression, and chromatin structure and conformation.

    • Deborah Hay
    • Jim R Hughes
    • Douglas R Higgs
  • UMI-4C for quantitative and targeted chromosomal contact profiling

    UMI-4C is a rapid, simplified barcoding approach to targeted chromatin conformation capture that produces high-complexity libraries from depression sample input, is easily multiplexed and gives a quantitative, statistically defined readout.

    • Omer Schwartzman
    • Zohar Mukamel
    • Amos Tanay
  • Multiplexed analysis of chromosome conformation at vastly improved sensitivity

    Pooling barcoded 3C libraries and simultaneously capturing interactions at many loci of interest generates reproducible cis- and trans-interaction maps at high resolution from low amounts of input material. This allows for the comparison of interactions in unlike jail cell types using common software designed for differential analysis of sequence count data, rather than requiring software specifically designed for 3C experiments.

    • James O J Davies
    • Jelena M Telenius
    • Jim R Hughes
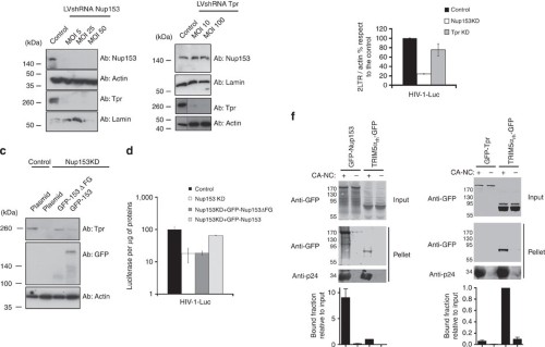
  • Chromatin organization at the nuclear pore favours HIV replication

    Retroviruses such as HIV integrate into the host genome equally an essential step prior to their replication. Here Lelek et al. identify nuclear pore complex proteins that are essential for HIV nuclear import and productive integration, and show that the intranuclear protein Tpr influences integration into transcriptionally active chromatin.

    • Mickaël Lelek
    • Nicoletta Casartelli
    • Francesca Di Nunzio
  • Loss of lamin A role increases chromatin dynamics in the nuclear interior

    Nuclear lamins mediate interactions betwixt chromatin and the nuclear envelope, however they are also found throughout the nucleoplasm. By measuring the dynamics of different genomic loci, Bronshtein et al.show that lamin A is as well required for the stability of the nuclear interior.

    • I. Bronshtein
    • East. Kepten
    • Y. Garini
  • Chromatin topology is coupled to Polycomb group protein subnuclear organisation

    Polycomb Group (PcG) proteins regulate gene expression and genome architecture. Using super-resolution microscopy and molecular simulations, Waniet al. describe the organization of PcG proteins into hundreds of nano-scale protein clusters and suggest these clusters shape genome architecture.

    • Ajazul H. Wani
    • Alistair N. Boettiger
    • Nicole J. Francis
  • Systematic identification of protein combinations mediating chromatin looping

    The formation of chromatin loops is mainly mediated by DNA-binding proteins (DBPs) that demark to the interacting sites and form complexes in 3D space. Here, Zhang et al.present an algorithm integrating Flake-seq and Hi-C data to systematically place both the 1D- and 3D-cooperation between DBPs.

    • Kai Zhang
    • Nan Li
    • Wei Wang
  • Longitudinal assessment of neuronal 3D genomes in mouse prefrontal cortex

    Chromosome conformation is a dynamic process, especially in brain. Here, Mitchell and colleagues devise a method they call NeuroDam that can prospectively tag chromosome conformation in the mouse encephalon in vivo, and longitudinally assess long range chromosome looping weeks and months afterwards.

    • Amanda C. Mitchell
    • Behnam Javidfar
    • Schahram Akbarian

Protocols

  • Mapping 3D genome architecture through in situ DNase Hi-C

    Ramani et al. depict a protocol for in situ DNase Hi-C equally an alternative to traditional Hello-C methods that employ restriction enzymes. The use of DNase I for chromatin digestion circumvents the resolution limit imposed when relying on genomic restriction sites.

    • Vijay Ramani
    • Darren A Cusanovich
    • Zhijun Duan